Easily Simplify Internal Retouching with Post-Production Workflows
Internal Post-Production Workflows
Creative Force currently has 4 workflows that incorporate internal retouching teams.
‘Internal Post’
With the workflow defined as ‘internal post,’ every image is filtered to your internal retouch teams and then approved in QC.

‘Overflow’
The Overflow setup allows you to route images to either external or internal retouch teams, allowing for additional capacity when you need it.

‘Outsourcing with Exception Handling’
This is a workflow that primarily relies on external retouching services, but gives the opportunity to approve final images or send the images to an internal team for additional work.
Think of it as polishing up the images before final delivery.

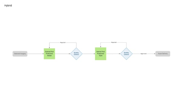
‘Hybrid’
Finally, the Hybrid workflow sends all images to an external vendor and then those images continue on through an internal retouching process.
This is a common workflow for high-volume eCommerce studios where the external vendor handles most of the repetitive retouching work and the internal team finalizes the images with the more subjective detail work.

Customize Your Workflow
Each of the workflows I just mentioned can be customized based on a number of factors including the product type, production process, and client.
This gives your studio tremendous flexibility and ensures you can use the right team for the job, all within the platform.
But regardless of which workflow you use, the real magic of internal post-production in Creative Force lies in the Hue app.
The HUE App — A Fully Integrated Photoshop Panel
The HUE App is a powerful integration to Photoshop that guides the retouching process and keeps work organized and up-to-date in the Creative Force platform.
Behind the scenes, HUE does a lot of heavy lifting for the user — downloading source images, creating working files, and updating production status — while the Hue panel within Photoshop provides the retoucher with improved file navigation, instant style guide access, a quick checklist of technical file information, and much more.

Powering An Improved Experience
One thing I want to specifically point out is how the HUE app actually improves the Photoshop experience!
The panel displays what files you have open and allows you to move between images quickly and easily.
No more clicking through open tabs to find the image you want, just click the thumbnail and you’re all set.

Remote Retouching from Anywhere
I’m referring to these workflows as working with internal retouchers, but in the case of Creative Force, that would include freelance retouchers, even if they’re remote.
Once you onboard a freelance retoucher and get them set up in the system, they can use the HUE app from anywhere in the world with an internet connection.
Any Workflow to Meet Your Post-Production Need
So whether you are working with an internal team, a remote freelancer, or an external service provider, Creative Force has the post-production workflow to cover your needs and integrates with the tools and resources that you already use and love.
